loading
Show info
Service 服務
ESG 永續報告
品牌設計
網站設計
行銷互動
動畫設計
平面設計
Project 專案
金融保險
科技資訊
民生消費
政府非營利組織
服務零售
Client 客戶
About 關於
Contact 聯絡我們
(02)8866-6897#2
台北市士林區忠誠路一段34號2樓
首頁
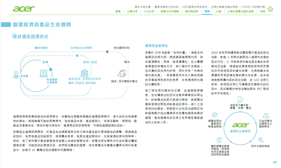
2020 acer 宏碁 永續報告書
2020 acer 宏碁 永續報告書
客戶名稱
acer 宏碁
服務類別
永續報告書
客戶屬性
科技資訊